class: center, middle, inverse, title-slide .title[ # Potenziale der Radikalisierung auf TikTok ] .subtitle[ ## MOTRA-K #2022 - Radikalisierung & Soziale Medien ] .author[ ### Nader Hotait
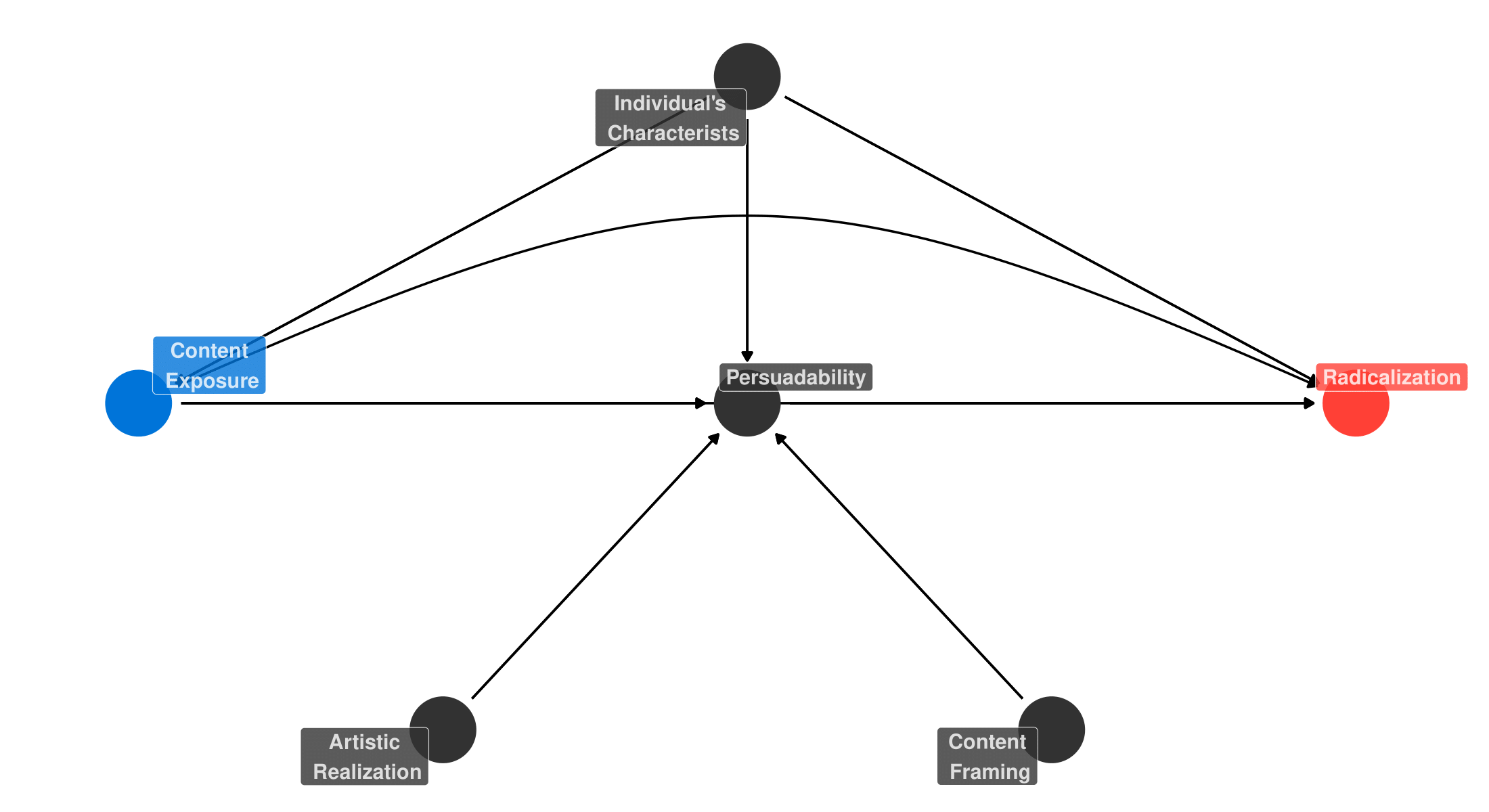
] .institute[ ### Humboldt-Universität zu Berlin (BIM) ] .institute[ ### Universität Mannheim (CDSS) ] .date[ ### September 02, 2022 ] --- # Inhalt ## 1. Vorstellung D:Islam und Promotion ## 2. Narrative, Framings und Radikalisierung ## 3. Die Rolle von Sozialen Medien ## 4. TikTok und seine Besonderheiten ## 5. Geplante Forschung ## 6. Empirische Anhaltspunkte --- class: inverse, center, middle # D:Islam Projekt --- # Forschungsfragen **D:Islam Projekt:** > Das Projekt D:Islam wird den Forschungsfragen nachgehen, [...] ob muslimische Communities Bedrohungen durch Radikalisierungsvorhaben ausgesetzt sind und wie diese Bedrohungen sich gestalten **In meiner Arbeit:** + Welche kommunikativen Strategien werden online eingesetzt, um Zustimmung und Zugehörigkeit zu mobilisieren? + Genauer gesagt: welche Narrative, Frames und Darstellungen? + Wie wirken sich diese auf Konsument:innen aus? --- class: inverse, center, middle # Narrative, Framings und Radikalisierung --- # Dispositionen und Überzeugungen .pull-left[ + <a name=cite-King2011602></a>[King and Taylor (2011)](#bib-King2011602): Gruppenbezogenen Deprivation, Identitätskonflikte und Persönlichkeitsmerkmale + <a name=cite-McGilloway201539></a>[McGilloway, Ghosh, and Bhui (2015)](#bib-McGilloway201539): Geschlecht und Alter + <a name=cite-Misiak201951_2></a>[Misiak, Samochowiec, Bhui, and et al. (2019)](#bib-Misiak201951_2): Psychotische und/oder affektive Störungen + <a name=cite-mccauley2008></a>[McCauley and Moskalenko (2008a)](#bib-mccauley2008): Persönliche Viktimisierung und politische Missstände + <a name=cite-Emmelkamp2020></a>[Emmelkamp, Asscher, Wissink, and Stams (2020)](#bib-Emmelkamp2020): Wahrgenommene Diskriminierung, Gruppenbedrohung, prozedurale Ungerechtigkeit, Illegitimität der Entscheidungsträger ] .pull-right[ + <a name=cite-poletta2020></a>[Polletta and Redman (2020)](#bib-poletta2020): Geschichten, Empathie und Überzeugungen + <a name=cite-Hassan2018_2></a>[Hassan, Brouillette-Alarie, Alava, and et al. (2018)](#bib-Hassan2018_2): Einfluss von extremistischen Online-Medien auf Offline Einstellungen und Entscheidungsfindung + <a name=cite-doi1011771461444819879423></a>[Baugut and Neumann (2020b)](#bib-doi1011771461444819879423): Einfluss von islamistischer Online-Propaganda auf Gewaltbereitschaft und Ablehnungshaltung seitens bereits radikalisierter Personen ] --- # Eine Überzeugungsformel? Aus bisheriger Distanizierungsarbeit, Literaturüberblick und Datenanalysen ist folgendes Muster zu beobachten: 1. Verweis auf Ereignisse und Tatsachen - oft in Verbundenheit mit Missständen 2. Herstellung von Intersubjektivität durch geteilte Beobachtung 3. Anwendung von sprachlichen Codes zur Aktivierung impliziten - bzw. Expertenwissens 4. Überlagerung dieser Ereignisse und Tatsachen mit eigener Ideologie 5. **Vorstellung eines programmatischen Angebots um präsentierte Realitäten zu verändern** + Im Prinzip ein Marketing Modell + Aristotelische Triade der Appelle (Modes of persuasion): Ethos, Pathos, Logos --- class: inverse, center, middle # Soziale Medien und Radikalisierung --- # Die Rolle von Sozialen Medien + Extremisten haben sich ins Internet abgewandert (z.B. <a name=cite-conversi2012></a><a name=cite-gill2017></a><a name=cite-Solr-cronfa35706></a>[Conversi (2012)](#bib-conversi2012); [Gill, Corner, Conway, Thornton, Bloom, and Horgan (2017)](#bib-gill2017); [Macdonald (2016)](#bib-Solr-cronfa35706)) + Hoher Wirksamkeits-/Sicherheitskompromiss <a name=cite-MORSELLI2007143></a>([Morselli, Giguere, and Petit, 2007](#bib-MORSELLI2007143)) durch Anonymisierung und Pseudonymisierung + Recommender Systems + "Echo Chambers" und Filterblasen + Ideenvielfalt und Dogmatismus (vgl. <a name=cite-Hunsberger1994></a><a name=cite-kruglanski2014the></a><a name=cite-Liht2013></a><a name=cite-vassilis2002></a><a name=cite-Strozier2010></a>[Hunsberger, Pratt, and Pancer (1994)](#bib-Hunsberger1994); [Kruglanski (2014)](#bib-kruglanski2014the); [Macdonald (2016)](#bib-Solr-cronfa35706); [Liht and Savage (2013)](#bib-Liht2013); [Saroglou (2002)](#bib-vassilis2002); [Strozier, Terman, Jones, and Boyd (2010)](#bib-Strozier2010)) + Künstlerische Untermauerung durch Bilder, Videos und Musik (z.B. Anashid, siehe <a name=cite-pieslak1></a>[Pieslak and Lahoud (2020)](#bib-pieslak1)) + Volatile Zielgruppen aufgrund des Digital Divide (siehe <a name=cite-Dimaggio2004355></a><a name=cite-Hargittai2008602></a><a name=cite-Hargittai2008239></a><a name=cite-vanDeursen2014507></a>[Dimaggio, Hargittai, Celeste, and Shafer (2004)](#bib-Dimaggio2004355); [Hargittai and Hinnant (2008)](#bib-Hargittai2008602); [Hargittai and Walejko (2008)](#bib-Hargittai2008239); [Van Deursen and Van Dijk (2014)](#bib-vanDeursen2014507) --- # Tikok und seine Besonderheiten .pull-left[ + Effektiver Recommender System mit arbiträrer Moderation (siehe <a name=cite-mm1></a>[Little and Richards (2021)](#bib-mm1)) + Recommender System favorisiert populäre Accounts weniger stark (siehe <a name=cite-ZHANG2021846></a>[Zhang and Liu (2021)](#bib-ZHANG2021846)) + Dominanz der ForYouPage + Steigende Nutzer:innenzahlen, tendenziell jung (über die Hälfte unter 24) + Vereinfachtes Einsetzen von Video- und Tonmaterial ] .pull-right[  ] → **Verursacht TikTok eine "slippery slope" Radikalisierung?** --- # Vorschlag eines Kausalmodells  --- class: inverse, center, middle # Geplante Forschung --- # Geplante Forschung **Drei-stufiges Verfahren** **Stufe 1:** + Wie verbeitet sind radikale Inhalte unter deutschen TikTok-Nutzer:innen? + Ziel: Exploration typischer TikTok Inhalte und sequentielle Abfolgen. Assoziation zwischen demografischen Faktoren, individuellen Interessen und radikalen Inhalten. **Stufe 2:** + Welche Themen- bzw. Interessensbereiche assoziert der TikTok-Algorithmus mit radikalen Inhalten? + Ziel: Simulation von "Perceived Immutable Characteristics" (siehe <a name=cite-greiner11></a>[Greiner and Rubin (2011a)](#bib-greiner11)) **Stufe 3:** + Wie wirken sich radikale Inhalte auf ihre Konsument:innen aus + Ziel: Schätzen eines kausalen Effekts von Konsumption radikaler Inhalte auf TikTok auf Radikalisierung --- class: inverse, center, middle # Empirische Anhaltspunkte --- # Kampfsport und TikTok -- <div style="border: 1px solid #ddd; padding: 0px; overflow-y: scroll; height:500px; overflow-x: scroll; width:800px; "><table class="table table-striped" style="width: auto !important; margin-left: auto; margin-right: auto;"> <thead> <tr> <th style="text-align:left;position: sticky; top:0; background-color: #FFFFFF;"> Themen </th> <th style="text-align:right;position: sticky; top:0; background-color: #FFFFFF;"> Häufigkeit </th> </tr> </thead> <tbody> <tr> <td style="text-align:left;"> martial_art </td> <td style="text-align:right;"> 370 </td> </tr> <tr> <td style="text-align:left;"> comedy </td> <td style="text-align:right;"> 165 </td> </tr> <tr> <td style="text-align:left;"> football </td> <td style="text-align:right;"> 47 </td> </tr> <tr> <td style="text-align:left;"> rap </td> <td style="text-align:right;"> 44 </td> </tr> <tr> <td style="text-align:left;"> relationships </td> <td style="text-align:right;"> 44 </td> </tr> <tr> <td style="text-align:left;"> military </td> <td style="text-align:right;"> 40 </td> </tr> <tr> <td style="text-align:left;"> na </td> <td style="text-align:right;"> 37 </td> </tr> <tr> <td style="text-align:left;"> violence </td> <td style="text-align:right;"> 34 </td> </tr> <tr> <td style="text-align:left;"> delinquency </td> <td style="text-align:right;"> 33 </td> </tr> <tr> <td style="text-align:left;"> eroticism </td> <td style="text-align:right;"> 30 </td> </tr> <tr> <td style="text-align:left;"> culture </td> <td style="text-align:right;"> 24 </td> </tr> <tr> <td style="text-align:left;"> fitness </td> <td style="text-align:right;"> 24 </td> </tr> <tr> <td style="text-align:left;"> advise </td> <td style="text-align:right;"> 23 </td> </tr> <tr> <td style="text-align:left;"> animals </td> <td style="text-align:right;"> 23 </td> </tr> <tr> <td style="text-align:left;"> bodybuilding </td> <td style="text-align:right;"> 23 </td> </tr> <tr> <td style="text-align:left;"> style </td> <td style="text-align:right;"> 20 </td> </tr> <tr> <td style="text-align:left;"> islam </td> <td style="text-align:right;"> 18 </td> </tr> <tr> <td style="text-align:left;"> martial_art_street </td> <td style="text-align:right;"> 17 </td> </tr> <tr> <td style="text-align:left;"> police </td> <td style="text-align:right;"> 17 </td> </tr> <tr> <td style="text-align:left;"> war </td> <td style="text-align:right;"> 17 </td> </tr> <tr> <td style="text-align:left;"> labor </td> <td style="text-align:right;"> 16 </td> </tr> <tr> <td style="text-align:left;"> sports_general </td> <td style="text-align:right;"> 14 </td> </tr> <tr> <td style="text-align:left;"> dance </td> <td style="text-align:right;"> 13 </td> </tr> <tr> <td style="text-align:left;"> movies </td> <td style="text-align:right;"> 12 </td> </tr> <tr> <td style="text-align:left;"> organized_crime </td> <td style="text-align:right;"> 12 </td> </tr> <tr> <td style="text-align:left;"> misc </td> <td style="text-align:right;"> 10 </td> </tr> <tr> <td style="text-align:left;"> nasheed_ext </td> <td style="text-align:right;"> 10 </td> </tr> <tr> <td style="text-align:left;"> cars </td> <td style="text-align:right;"> 9 </td> </tr> <tr> <td style="text-align:left;"> germany </td> <td style="text-align:right;"> 9 </td> </tr> <tr> <td style="text-align:left;"> sex </td> <td style="text-align:right;"> 9 </td> </tr> <tr> <td style="text-align:left;"> misogyny </td> <td style="text-align:right;"> 8 </td> </tr> <tr> <td style="text-align:left;"> mental_health </td> <td style="text-align:right;"> 7 </td> </tr> <tr> <td style="text-align:left;"> russia </td> <td style="text-align:right;"> 7 </td> </tr> <tr> <td style="text-align:left;"> albania </td> <td style="text-align:right;"> 6 </td> </tr> <tr> <td style="text-align:left;"> challenge </td> <td style="text-align:right;"> 6 </td> </tr> <tr> <td style="text-align:left;"> nature </td> <td style="text-align:right;"> 6 </td> </tr> <tr> <td style="text-align:left;"> rocker </td> <td style="text-align:right;"> 6 </td> </tr> <tr> <td style="text-align:left;"> turkey </td> <td style="text-align:right;"> 6 </td> </tr> <tr> <td style="text-align:left;"> children </td> <td style="text-align:right;"> 5 </td> </tr> <tr> <td style="text-align:left;"> food </td> <td style="text-align:right;"> 5 </td> </tr> <tr> <td style="text-align:left;"> right_wing </td> <td style="text-align:right;"> 5 </td> </tr> <tr> <td style="text-align:left;"> turkish_nationalism </td> <td style="text-align:right;"> 5 </td> </tr> <tr> <td style="text-align:left;"> finance </td> <td style="text-align:right;"> 4 </td> </tr> <tr> <td style="text-align:left;"> kosovo </td> <td style="text-align:right;"> 4 </td> </tr> <tr> <td style="text-align:left;"> music </td> <td style="text-align:right;"> 4 </td> </tr> <tr> <td style="text-align:left;"> ukraine </td> <td style="text-align:right;"> 4 </td> </tr> <tr> <td style="text-align:left;"> chechnya </td> <td style="text-align:right;"> 3 </td> </tr> <tr> <td style="text-align:left;"> grief </td> <td style="text-align:right;"> 3 </td> </tr> <tr> <td style="text-align:left;"> mus_grievances </td> <td style="text-align:right;"> 3 </td> </tr> <tr> <td style="text-align:left;"> nasheed_reg </td> <td style="text-align:right;"> 3 </td> </tr> <tr> <td style="text-align:left;"> pornography </td> <td style="text-align:right;"> 3 </td> </tr> <tr> <td style="text-align:left;"> rad_bezug </td> <td style="text-align:right;"> 3 </td> </tr> <tr> <td style="text-align:left;"> serbia </td> <td style="text-align:right;"> 3 </td> </tr> <tr> <td style="text-align:left;"> afghanistan </td> <td style="text-align:right;"> 2 </td> </tr> <tr> <td style="text-align:left;"> anti_feminism </td> <td style="text-align:right;"> 2 </td> </tr> <tr> <td style="text-align:left;"> anti_ukraine </td> <td style="text-align:right;"> 2 </td> </tr> <tr> <td style="text-align:left;"> baath_bezug </td> <td style="text-align:right;"> 2 </td> </tr> <tr> <td style="text-align:left;"> bosnia </td> <td style="text-align:right;"> 2 </td> </tr> <tr> <td style="text-align:left;"> christianity </td> <td style="text-align:right;"> 2 </td> </tr> <tr> <td style="text-align:left;"> discrimination </td> <td style="text-align:right;"> 2 </td> </tr> <tr> <td style="text-align:left;"> gaming </td> <td style="text-align:right;"> 2 </td> </tr> <tr> <td style="text-align:left;"> greek_nationalism </td> <td style="text-align:right;"> 2 </td> </tr> <tr> <td style="text-align:left;"> health </td> <td style="text-align:right;"> 2 </td> </tr> <tr> <td style="text-align:left;"> military_ad </td> <td style="text-align:right;"> 2 </td> </tr> <tr> <td style="text-align:left;"> photography </td> <td style="text-align:right;"> 2 </td> </tr> <tr> <td style="text-align:left;"> chemistry </td> <td style="text-align:right;"> 1 </td> </tr> <tr> <td style="text-align:left;"> dawah </td> <td style="text-align:right;"> 1 </td> </tr> <tr> <td style="text-align:left;"> deradical </td> <td style="text-align:right;"> 1 </td> </tr> <tr> <td style="text-align:left;"> hijab </td> <td style="text-align:right;"> 1 </td> </tr> <tr> <td style="text-align:left;"> indonesia </td> <td style="text-align:right;"> 1 </td> </tr> <tr> <td style="text-align:left;"> islamophobia </td> <td style="text-align:right;"> 1 </td> </tr> <tr> <td style="text-align:left;"> israel </td> <td style="text-align:right;"> 1 </td> </tr> <tr> <td style="text-align:left;"> jail_baiting </td> <td style="text-align:right;"> 1 </td> </tr> <tr> <td style="text-align:left;"> korea </td> <td style="text-align:right;"> 1 </td> </tr> <tr> <td style="text-align:left;"> pierre_vogel </td> <td style="text-align:right;"> 1 </td> </tr> <tr> <td style="text-align:left;"> poland </td> <td style="text-align:right;"> 1 </td> </tr> <tr> <td style="text-align:left;"> police_brutality </td> <td style="text-align:right;"> 1 </td> </tr> <tr> <td style="text-align:left;"> ramzan_kadyrov </td> <td style="text-align:right;"> 1 </td> </tr> <tr> <td style="text-align:left;"> usa </td> <td style="text-align:right;"> 1 </td> </tr> <tr> <td style="text-align:left;"> wehrmacht </td> <td style="text-align:right;"> 1 </td> </tr> </tbody> </table></div> --- # Kampfsport und TikTok
--- # Religiös Begründet
--- # Rechter Content
--- # Kriminalität
--- # Erotik
--- # Diktatoren
--- # Case Study: Muslim Interaktiv --
--- # Case Study: Muslim Interaktiv
--- # Case Study: Muslim Interaktiv .pull-left[ <div style="border: 1px solid #ddd; padding: 0px; overflow-y: scroll; height:500px; overflow-x: scroll; width:400px; "><table class="table table-striped" style="width: auto !important; margin-left: auto; margin-right: auto;"> <thead> <tr> <th style="text-align:left;position: sticky; top:0; background-color: #FFFFFF;"> term </th> <th style="text-align:right;position: sticky; top:0; background-color: #FFFFFF;"> texte </th> </tr> </thead> <tbody> <tr> <td style="text-align:left;"> german_politicians </td> <td style="text-align:right;"> 10 </td> </tr> <tr> <td style="text-align:left;"> german_media </td> <td style="text-align:right;"> 9 </td> </tr> <tr> <td style="text-align:left;"> brenton_tarrant </td> <td style="text-align:right;"> 6 </td> </tr> <tr> <td style="text-align:left;"> george_w_bush_jr </td> <td style="text-align:right;"> 4 </td> </tr> <tr> <td style="text-align:left;"> horst_seehofer </td> <td style="text-align:right;"> 4 </td> </tr> <tr> <td style="text-align:left;"> sebastian_kurz </td> <td style="text-align:right;"> 3 </td> </tr> <tr> <td style="text-align:left;"> cdu </td> <td style="text-align:right;"> 2 </td> </tr> <tr> <td style="text-align:left;"> emmanuel_macron </td> <td style="text-align:right;"> 2 </td> </tr> <tr> <td style="text-align:left;"> gerald_darmanin </td> <td style="text-align:right;"> 2 </td> </tr> <tr> <td style="text-align:left;"> israeli_settlers </td> <td style="text-align:right;"> 2 </td> </tr> <tr> <td style="text-align:left;"> olivia_jones </td> <td style="text-align:right;"> 2 </td> </tr> <tr> <td style="text-align:left;"> serdar_somuncu </td> <td style="text-align:right;"> 2 </td> </tr> <tr> <td style="text-align:left;"> stern_tv </td> <td style="text-align:right;"> 2 </td> </tr> <tr> <td style="text-align:left;"> afd </td> <td style="text-align:right;"> 1 </td> </tr> <tr> <td style="text-align:left;"> amin_laschet </td> <td style="text-align:right;"> 1 </td> </tr> <tr> <td style="text-align:left;"> anthony_w_yribe </td> <td style="text-align:right;"> 1 </td> </tr> <tr> <td style="text-align:left;"> axel_springer_verlag </td> <td style="text-align:right;"> 1 </td> </tr> <tr> <td style="text-align:left;"> barack_obama </td> <td style="text-align:right;"> 1 </td> </tr> <tr> <td style="text-align:left;"> bild </td> <td style="text-align:right;"> 1 </td> </tr> <tr> <td style="text-align:left;"> bmi </td> <td style="text-align:right;"> 1 </td> </tr> <tr> <td style="text-align:left;"> boris_johnson </td> <td style="text-align:right;"> 1 </td> </tr> <tr> <td style="text-align:left;"> bryan_l_howard </td> <td style="text-align:right;"> 1 </td> </tr> <tr> <td style="text-align:left;"> bundesrat </td> <td style="text-align:right;"> 1 </td> </tr> <tr> <td style="text-align:left;"> cem_özdemir </td> <td style="text-align:right;"> 1 </td> </tr> <tr> <td style="text-align:left;"> christian_lindner </td> <td style="text-align:right;"> 1 </td> </tr> <tr> <td style="text-align:left;"> der_spiegel </td> <td style="text-align:right;"> 1 </td> </tr> <tr> <td style="text-align:left;"> donald_trump </td> <td style="text-align:right;"> 1 </td> </tr> <tr> <td style="text-align:left;"> fdp </td> <td style="text-align:right;"> 1 </td> </tr> <tr> <td style="text-align:left;"> german_police </td> <td style="text-align:right;"> 1 </td> </tr> <tr> <td style="text-align:left;"> grüne </td> <td style="text-align:right;"> 1 </td> </tr> <tr> <td style="text-align:left;"> james_p_barker </td> <td style="text-align:right;"> 1 </td> </tr> <tr> <td style="text-align:left;"> jesse_v_spielman </td> <td style="text-align:right;"> 1 </td> </tr> <tr> <td style="text-align:left;"> joe_biden </td> <td style="text-align:right;"> 1 </td> </tr> <tr> <td style="text-align:left;"> julia_klöckner </td> <td style="text-align:right;"> 1 </td> </tr> <tr> <td style="text-align:left;"> kölner_ex_muslime </td> <td style="text-align:right;"> 1 </td> </tr> <tr> <td style="text-align:left;"> linke </td> <td style="text-align:right;"> 1 </td> </tr> <tr> <td style="text-align:left;"> markus_söder </td> <td style="text-align:right;"> 1 </td> </tr> <tr> <td style="text-align:left;"> nato </td> <td style="text-align:right;"> 1 </td> </tr> <tr> <td style="text-align:left;"> netflix </td> <td style="text-align:right;"> 1 </td> </tr> <tr> <td style="text-align:left;"> norbert_hofer </td> <td style="text-align:right;"> 1 </td> </tr> <tr> <td style="text-align:left;"> patrick_moster </td> <td style="text-align:right;"> 1 </td> </tr> <tr> <td style="text-align:left;"> paul_e_cortez </td> <td style="text-align:right;"> 1 </td> </tr> <tr> <td style="text-align:left;"> paul_ziemiak </td> <td style="text-align:right;"> 1 </td> </tr> <tr> <td style="text-align:left;"> ratko_mladić </td> <td style="text-align:right;"> 1 </td> </tr> <tr> <td style="text-align:left;"> spd </td> <td style="text-align:right;"> 1 </td> </tr> <tr> <td style="text-align:left;"> steven_dale </td> <td style="text-align:right;"> 1 </td> </tr> <tr> <td style="text-align:left;"> thomas_raabe </td> <td style="text-align:right;"> 1 </td> </tr> <tr> <td style="text-align:left;"> tobias_r </td> <td style="text-align:right;"> 1 </td> </tr> </tbody> </table></div> ] .pull-right[ <img src="index_files/figure-html/unnamed-chunk-11-1.png" height="500px" /> ] --- class: inverse, center, middle # Vielen Dank! --- # Literatur <a name=bib-doi1011771461444819879423></a>[Baugut, P. and K. Neumann](#cite-doi1011771461444819879423) (2020b). "Online news media and propaganda influence on radicalized individuals: Findings from interviews with Islamist prisoners and former Islamists". In: _New Media & Society_ 22.8, pp. 1437-1461. DOI: [10.1177/1461444819879423](https://doi.org/10.1177%2F1461444819879423). eprint: https://doi.org/10.1177/1461444819879423. URL: [https://doi.org/10.1177/1461444819879423](https://doi.org/10.1177/1461444819879423). <a name=bib-conversi2012></a>[Conversi, D.](#cite-conversi2012) (2012). "Irresponsible Radicalisation: Diasporas, Globalisation and Long-Distance Nationalism in the Digital Age". In: _Journal of Ethnic and Migration Studies_ 38.9, pp. 1357-1379. DOI: [10.1080/1369183X.2012.698204](https://doi.org/10.1080%2F1369183X.2012.698204). eprint: https://doi.org/10.1080/1369183X.2012.698204. URL: [https://doi.org/10.1080/1369183X.2012.698204](https://doi.org/10.1080/1369183X.2012.698204). <a name=bib-Dimaggio2004355></a>[Dimaggio, P., E. Hargittai, C. Celeste, et al.](#cite-Dimaggio2004355) (2004). _Digital inequality: From unequal access to differentiated use_. Ed. by K. Neckerman. New York: Russell Sage Foundation, pp. 355-400. <a name=bib-Emmelkamp2020></a>[Emmelkamp, J., J. J. Asscher, I. B. Wissink, et al.](#cite-Emmelkamp2020) (2020). "Risk factors for (violent) radicalization in juveniles: A multilevel meta-analysis". In: _Aggression and Violent Behavior_ 55. cited By 9. ISSN: 13591789. DOI: [10.1016/j.avb.2020.101489](https://doi.org/10.1016%2Fj.avb.2020.101489). --- # Literatur <a name=bib-gill2017></a>[Gill, P., E. Corner, M. Conway, et al.](#cite-gill2017) (2017). "Terrorist Use of the Internet by the Numbers". In: _Criminology & Public Policy_ 16.1, pp. 99-117. DOI: [10.1111/1745-9133.12249](https://doi.org/10.1111%2F1745-9133.12249). eprint: https://onlinelibrary.wiley.com/doi/pdf/10.1111/1745-9133.12249. URL: [https://onlinelibrary.wiley.com/doi/abs/10.1111/1745-9133.12249](https://onlinelibrary.wiley.com/doi/abs/10.1111/1745-9133.12249). <a name=bib-greiner11></a>[Greiner, D. J. and D. B. Rubin](#cite-greiner11) (2011a). "Causal Effects of Perceived Immutable Characteristics". In: _The Review of Economics and Statistics_ 93.3, pp. 775-785. ISSN: 0034-6535. DOI: [10.1162/REST_a_00110](https://doi.org/10.1162%2FREST_a_00110). eprint: https://direct.mit.edu/rest/article-pdf/93/3/775/1919010/rest\_a\_00110.pdf. URL: [https://doi.org/10.1162/REST\_a\_00110](https://doi.org/10.1162/REST\_a\_00110). <a name=bib-Hargittai2008602></a>[Hargittai, E. and A. Hinnant](#cite-Hargittai2008602) (2008). "Digital inequality: Differences in young adults' use of the Internet". In: _Communication Research_ 35.5, pp. 602-621. DOI: [10.1177/0093650208321782](https://doi.org/10.1177%2F0093650208321782). <a name=bib-Hargittai2008239></a>[Hargittai, E. and G. Walejko](#cite-Hargittai2008239) (2008). "The participation divide: Content creation and sharing in the digital age". In: _Information Communication and Society_ 11.2, pp. 239-256. DOI: [10.1080/13691180801946150](https://doi.org/10.1080%2F13691180801946150). --- # Literatur <a name=bib-Hassan2018_2></a>[Hassan, G., S. Brouillette-Alarie, S. Alava, et al.](#cite-Hassan2018_2) (2018). "Exposure to Extremist Online Content Could Lead to Violent Radicalization:A Systematic Review of Empirical Evidence". In: _International Journal of Developmental Science_ 12, pp. 71-88. ISSN: 2191-7485. DOI: [10.3233/DEV-170233](https://doi.org/10.3233%2FDEV-170233). URL: [https://doi.org/10.3233/DEV-170233](https://doi.org/10.3233/DEV-170233). <a name=bib-Hunsberger1994></a>[Hunsberger, B., M. Pratt, and S. M. Pancer](#cite-Hunsberger1994) (1994). "Religious Fundamentalism and Integrative Complexity of Thought: A Relationship for Existential Content Only?" In: _Journal for the Scientific Study of Religion_ 33.4, p. 335. DOI: [10.2307/1386493](https://doi.org/10.2307%2F1386493). URL: [https://doi.org/10.2307/1386493](https://doi.org/10.2307/1386493). <a name=bib-King2011602></a>[King, M. and D. M. Taylor](#cite-King2011602) (2011). "The radicalization of homegrown jihadists: A review of theoretical models and social psychological evidence". In: _Terrorism and Political Violence_ 23.4, pp. 602-622. ISSN: 09546553. DOI: [10.1080/09546553.2011.587064](https://doi.org/10.1080%2F09546553.2011.587064). <a name=bib-kruglanski2014the></a>[Kruglanski, A.](#cite-kruglanski2014the) (2014). _The psychology of closed mindedness_. London: Psychology Press UK. ISBN: 9781138004320. --- # Literatur <a name=bib-Liht2013></a>[Liht, J. and S. Savage](#cite-Liht2013) (2013). "Preventing Violent Extremism through Value Complexity: Being Muslim Being British". In: _Journal of Strategic Security_ 6.4, pp. 44-66. DOI: [10.5038/1944-0472.6.4.3](https://doi.org/10.5038%2F1944-0472.6.4.3). URL: [https://doi.org/10.5038/1944-0472.6.4.3](https://doi.org/10.5038/1944-0472.6.4.3). <a name=bib-mm1></a>[Little, O. and A. Richards](#cite-mm1) (2021). "TikTok's algorithm leads users from transphobic videos to far-right rabbit holes". In: _Media Matters for America_. [Online; Accessed 20 Jan 2022]. URL: [https://www.mediamatters.org/tiktok/tiktoks-algorithm-leads-users-transphobic-videos-far-right-rabbit-holes](https://www.mediamatters.org/tiktok/tiktoks-algorithm-leads-users-transphobic-videos-far-right-rabbit-holes). <a name=bib-Solr-cronfa35706></a>[Macdonald, S.](#cite-Solr-cronfa35706) (2016). "Introduction to the Special Issue: Terrorist Online Propaganda and Radicalization". In: _Studies in Conflict & Terrorism_ 40.1. Ed. by A. Aly, pp. 1-9. URL: [https://www.tandfonline.com/doi/full/10.1080/1057610X.2016.1157402](https://www.tandfonline.com/doi/full/10.1080/1057610X.2016.1157402). <a name=bib-mccauley2008></a>[McCauley, C. and S. Moskalenko](#cite-mccauley2008) (2008a). "Mechanisms of Political Radicalization: Pathways Toward Terrorism". In: _Terrorism and Political Violence_ 20.3, pp. 415-433. DOI: [10.1080/09546550802073367](https://doi.org/10.1080%2F09546550802073367). eprint: https://doi.org/10.1080/09546550802073367. URL: [https://doi.org/10.1080/09546550802073367](https://doi.org/10.1080/09546550802073367). --- # Literatur <a name=bib-pieslak1></a>[Pieslak, J. and N. Lahoud](#cite-pieslak1) (2020). "The Anashid of the Islamic State: Influence, History, Text, and Sound". In: _Studies in Conflict & Terrorism_ 43.4, pp. 274-299. DOI: [10.1080/1057610X.2018.1457420](https://doi.org/10.1080%2F1057610X.2018.1457420). eprint: https://doi.org/10.1080/1057610X.2018.1457420. URL: [https://doi.org/10.1080/1057610X.2018.1457420](https://doi.org/10.1080/1057610X.2018.1457420). <a name=bib-poletta2020></a>[Polletta, F. and N. Redman](#cite-poletta2020) (2020). "When do stories change our minds? Narrative persuasion about social problems". In: _Sociology Compass_ 14.4, p. e12778. DOI: [doi.org/10.1111/soc4.12778](https://doi.org/doi.org%2F10.1111%2Fsoc4.12778). eprint: https://onlinelibrary.wiley.com/doi/pdf/10.1111/soc4.12778. URL: [https://onlinelibrary.wiley.com/doi/abs/10.1111/soc4.12778](https://onlinelibrary.wiley.com/doi/abs/10.1111/soc4.12778). <a name=bib-vassilis2002></a>[Saroglou, V.](#cite-vassilis2002) (2002). "Beyond dogmatism: The need for closure as related to religion". In: _Mental Health, Religion & Culture_ 5.2, pp. 183-194. DOI: [10.1080/13674670210144130](https://doi.org/10.1080%2F13674670210144130). eprint: https://doi.org/10.1080/13674670210144130. URL: [https://doi.org/10.1080/13674670210144130](https://doi.org/10.1080/13674670210144130). <a name=bib-Strozier2010></a>[Strozier, C. B., D. M. Terman, J. W. Jones, et al.](#cite-Strozier2010) (2010). _The Fundamentalist Mindset_. Oxford: Oxford University Press. DOI: [10.1093/acprof:oso/9780195379655.001.0001](https://doi.org/10.1093%2Facprof%3Aoso%2F9780195379655.001.0001). URL: [https://doi.org/10.1093/acprof:oso/9780195379655.001.0001](https://doi.org/10.1093/acprof:oso/9780195379655.001.0001). <a name=bib-vanDeursen2014507></a>[Van Deursen, A. J. and J. A. Van Dijk](#cite-vanDeursen2014507) (2014). "The digital divide shifts to differences in usage". In: _New Media and Society_ 16.3, pp. 507-526. DOI: [10.1177/1461444813487959](https://doi.org/10.1177%2F1461444813487959).